
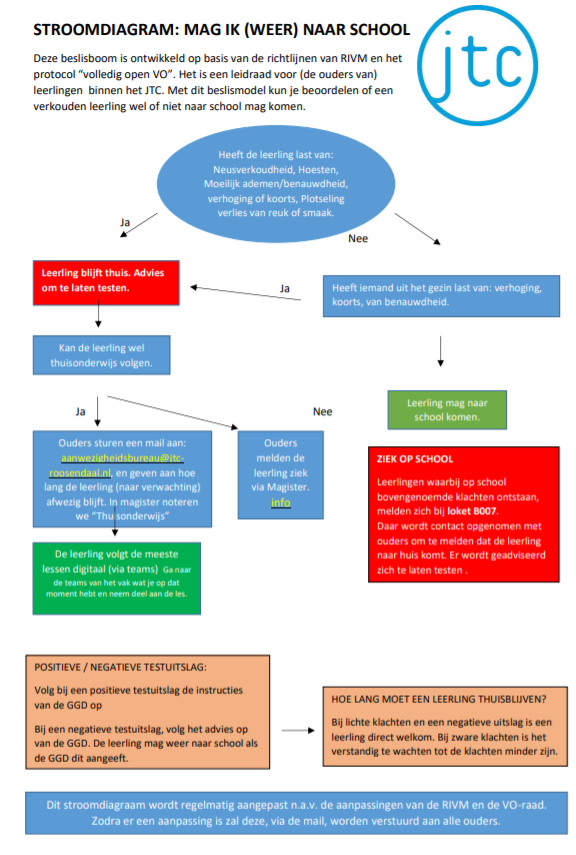
Wanneer ziekmelden, wanneer thuis blijven, wanneer weer naar school? Het is lastig in deze tijd - en helaas kan ook de school het niet altijd makkelijker maken. Om tóch een beetje te helpen, hieronder een 'beslisboom', waarin het JTC de meest recente informatie heeft verwerkt.
Deze is aan de meest recente regels aangepast (datum: 16 oktober 2020).
Informatie van het RIVM voor klas- en groepsgenoten van een positief geteste klasgenoot:
https://lci.rivm.nl/informatie-contacten-patient-onderwijs-kindercentra